The Power of Systems Thinking Applied to Business Cases
In this post, I'm diving into a topic that's crucial for the success of any venture – the business case. But not with the classical Excel table :)
Hey there, entrepreneurial minds! We're diving into a topic that's crucial for the success of any venture – the business case.
During my years as a co-founder, I've made several business cases. Starting with the initial one at start-up to updated versions when we fine-tuned the business model. From business cases for innovation projects to financial models for expansion projects.
But I always had a nagging feeling of not doing a great job... The numbers in Excel seemed promising, but were they realistic? Did the underlying model show and correctly measure the assumptions behind the business case? And what could I learn from a delivery or operational point of this business case?
Maybe it is time to acknowledge that traditional methods, like Excel sheets, may not always cut it when it comes to fully grasping the intricacies of a business scenario...
Why Bother with Business Cases?
At the heart of every successful business lies a well-crafted business case. In its minimal version, the business case must show where the money is coming from and where it's going. But that's not enough to make informed decisions.
Each business case is filled with assumptions. Think market size, sales cycle duration, churn, ... And assumptions need to be made crystal-clear, be easily changeable in various scenarios and ideally be tested for sensitivity.
But there is more. A good business case should also allow us to understand WHEN the money is flowing: Cash flow matters! So foreseeing scenarios where things might slow down or accelerate can be the tipping point between success and failure. Identifying these tipping points is crucial – whether it's due to insufficient revenue or early overwhelming costs.
The Excel Sheet Predicament
Now, let's talk about the elephant in the room – Excel sheets. While they've been a faithful companion to many entrepreneurs, relying solely on tabular formats has its limitations. Juggling multiple factors, especially when one parameter depends on another or timings may differ from one scenario to another, can be a real headache. Plus, factoring in delays, such as sales cycles and invoicing periods, becomes a complex puzzle that Excel might struggle to solve effectively.
Enter Systems Thinking
So, what's the alternative? Recently, I discovered systems thinking – a holistic approach to investigating factors and interactions within a complex system. It's about understanding how different parts of a system interact and identifying the feedback loops that influence outcomes.
Applying Systems Thinking to Business Cases
Now, let's bridge the gap between theory and practice. A business case essentially describes how a commercial organization operates in a complex competitive environment. It's a complex system with the ultimate goal of maximizing revenue, profit, or a North Star metric. Enter systems thinking – a conceptual match made in entrepreneurial heaven.
Let's Dive Into a Simple Example
Imagine you have your product ready and you're eyeing a new market. You assemble your marketing and sales team to kick things off, but hold on – what about the operational impact of commercial success? How much project work, after-sales support, and other operational aspects will be needed to keep your new customers happy? This is where systems thinking becomes your strategic ally, unraveling the complexities of this endeavor.
Preparation
Before we dive into the intricacies of the operational side of conquering a new market, let's equip ourselves with the right tools. We'll be using InsightMaker, a platform that allows us to model the behavior of our system and run simulations. The best part? It's user-friendly, and you can start with a free account, keeping your models private or sharing them with the world.
Step 1 - From Prospect to Operational Customer
Our journey begins with a simple model, where we have to introduce the steps, the conversion rates, and the delays to account for the sales cycle and onboarding track.

Not every prospect transforms into a customer. To get a feel of what happens in terms of numbers, simulations come into play. By running scenarios, we get predictive outcomes, revealing that initially, it takes time for the sales and onboarding throughput to stabilize. Note that this is driven by the delays set in the model: in this case 3 & 2. Values that can easily be changed to explore the impact.

The very 1st version of our model is up & running, smooth 😄
Step 2 - From Operational Customer to Operational Work
Expanding our model, we link it to the previous one. Now, based on the number of operational clients, we calculate operational effort per period. Assuming fixed failure rates, fix efforts, and travel efforts, we use a formula to determine the operational cost per period. This gives us insights into the feasibility of our operational model, answering questions like how many people we need to serve our customers.


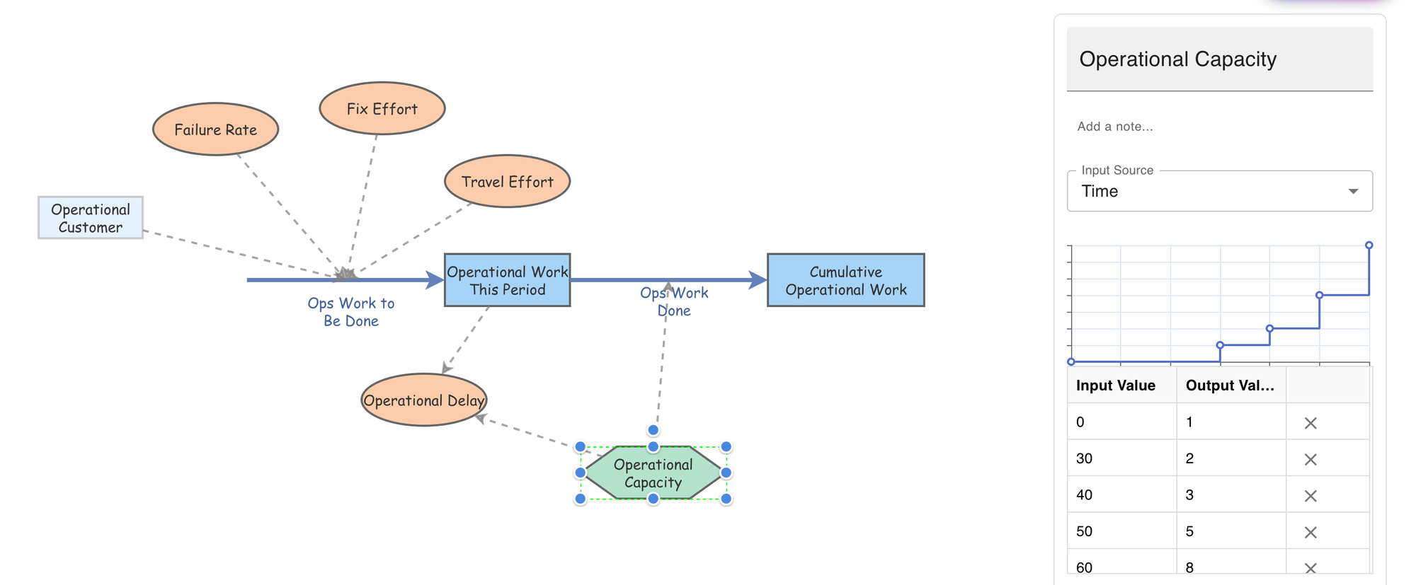
Step 3 - Making it more realistic & doing some simulations
Reality hits as we acknowledge that there's a set capacity at any given time, growing in steps when we hire new team members, so let's finetune the model. We introduce "Operational Capacity", which grows over time.

Simulating this scenario unveils potential issues – operational work takes longer to complete and we build up a significant backlog of work with the current staffing plan ...

We could hire more staff... but that is not necessarily the optimal solution 🤔 Luckily, we can play with parameters and explore other options. What if we adjust, let's say travel time (eg. by paying attention to where we hire operational expertise)? The model shows that if we can keep the travel time under 5, we are way better off! Location matters in this case 🌐

Step 4 - Feedback Loops
Now, let's talk about the true power of systems thinking – feedback loops.
In our fictive scenario, we can safely say that operational quality will impact sales. If operational work isn't done promptly, it will impact customer satisfaction, leading to sales slowdowns. Incorporating this feedback loop into our model reveals the impact of one parameter on the other (over time).
First, we define the parameter "client satisfaction rate", combining all influencing parameters.

Next, we fine-tune the sales conversion, by not only taking into account the "average" conversion rate but also taking into account the client satisfaction rate (which will evolve in the simulated periods).

The impact on the diagrams of the simulations is quite funky... but it clearly shows the (negative) impact on the sales side.

The coolest thing is that it does not stop here! I leave it to the attentive reader to think about the impact of the sales slowdown on the operational side 🧠
Step 5 - Setting Priorities and Improvement Targets
These valuable insights allow us to ask crucial questions about the business case:
- What are the variables we can tweak to stay below the required capacity needs?
- Can we consistently hire to maintain sufficient operational capacity?
- Should we adjust sales speed?
- ...
Through this iterative process, we can set priorities and improvement targets to help us validate our business case and identify areas for enhancement.
Expanding the Model
The possibilities for modeling are vast, almost endless – a pitfall to be attentive to!
There are however several things this model still lacks to be truly useful. We should translate the "magic" number in the simple model to actual Euros so we can easily compare and have a good feel of eg. Cash Flow impact. At the moment, there is no lasting impact of customer (dis-)satisfaction on the sales cycle either, which is a profound oversimplification. Utmost, this model should be tailored to your specific use case and market.
Finally, this model can also be the start of multiple small experiments. Each parameter is an assumption waiting to be validated. And that is exactly what you want to do: identify the assumptions you take and get them validated (or falsified) as soon as possible!
The Benefits Unveiled
But already before these extensions, the simple example shows the benefits of this approach.
The visual representation of our model is far more digestible than a complex Excel spreadsheet, makes assumptions very explicit, and allows for easier stakeholder communication.
The simulation options, with the ability to add delays and add evolving values over time, make this a potent modeling tool. In the end, it equips us to make better-informed decisions, bringing clarity to the complexities of our entrepreneurial journey.
In conclusion, when it comes to business cases, don't settle for the conventional. Learn about systems thinking to navigate the intricate web of interactions within your entrepreneurial venture. As you explore new markets or tackle operational challenges, let the power of holistic thinking guide you toward informed and strategic decisions.
Until next time, happy entrepreneuring! 🚀
References:

The software I used to create the models & simulations
A Thought Leader in Systems Thinking and Creator of many Insight Maker Tutorials

A Great introduction to Systems Thinking!
The simulator underpinning the Insight Maker tool
If you want to discuss this in more detail, feel free to reach out via LinkedIn.

